# Архитектура компьютера ## Лекция 15-16 ### Не фон Неймановские процессоры.
ПЛИС. High-Level Synthesis.
Классификации Флинна и Дункана.
CGRA Пенской А.В., 2025 --- ## Немного повторов ---- ### Источники роста производительности? 1. Частота. 1. Специализация системы команд, аппаратуры. 1. Параллелизм уровня бит, инструкций, задач. 1. Адаптация структуры вычислителя под задачу и параллелизм. 1. Динамическая адаптация. -------------------------- #### И препятствия на его пути
1. Закон Мура 1. Закон Амдала 1. Закон Деннарда 1. Power Wall 1. Memory Wall

---- ## Виды процессоров (повтор) ### Гибкость и эффективности 
(1) Application-Specific Integrated Circuit (2) **Coarse-Grained Reconfigurable Arrays** (3) **Field-Programmable Gate Array**
(4) **Digital Signal Processor**
(5) **Graphics Processing Unit**
(6) Central Processing Unit
--- ### Spatial vs. Temporal Computation
 #### Temporal Computation  "Схема" последовательно выполняет требуемые задачи.
#### Spatial Computation  Схема повторяет граф вычислений. Параллелизм (конвейер, потоки).  "Переплетается"
--- ### Программируемые логические интегральные схемы
ПЛИС
интегральная микросхема, используемая для создания конфигурируемых цифровых электронных схем.
- Логика работы задаётся данными, а не конструкцией. - Для формирования конфигурации используется специальное ПО и Hardware Description Languages (HDL): Verilog, VHDL... - "[Ре]конфигурируется", а не "программируется".

---- #### Hardware Description Language
Register Transfer Level (RTL)  ----
#### ПЛИС/СБИС (FPGA/ASIC)  [Источник](https://towardsdatascience.com/introduction-to-fpga-and-its-architecture-20a62c14421c)
#### ПЛИС. Этапы синтеза 
----
#### ПЛИС. Устройство 
#### ПЛИС. Lookup tables (LUT) 
---- ### CPU vs. FPGA  Тут: MoC с точки зрения — как мы используем аппаратные ресурсы. --- ### Высокоуровневый синтез /1
(High-Level Synthesis)
Проблемы: 1. Множество вариантов отображения алгоритма в цифровую схему. 1. Выбор зависит от требований. 1. Изменение требований может вызвать перепроектирование. 1. Разработка схем трудоёмка и требует специалистов. 1. Медленные тесты.
 **Spatial** vs. **Temporal Computation**
---- #### Высокоуровневый синтез /2  ---- #### Высокоуровневый синтез. Достоинства 1. Скорость проектирования. Быстрое прототипирование. 1. Переносимость между разными целевыми платформами. 1. Адаптируемость микроархитектуры под новые условия. 1. Автоматизация процесса оптимизации схемы. #### Высокоуровневый синтез. Недостатки 1. Ограниченный контроль за результатом синтеза. "Чудеса" 1. Кривая обучения (специальность HLS Engineer) 1. Уровень зрелости технологии сильно варьируется: - верификация результата; - стабильность работы. --- ### Другие подходы описания аппаратуры #### Chisel Constructing Hardware in a **Scala** Embedded Language


---- #### Bluespec **High-level hardware description language**. It has a variety of advanced features including a powerful **type system** that can prevent errors prior to synthesis time, and its most distinguishing feature, **Guarded Atomic Actions**, allow you to define hardware components in a modular manner based on their invariants, and let **the compiler pick a scheduler**.


---- - **Clash** — Clash is a **functional** hardware description language that borrows both its syntax and semantics from the functional programming language Haskell. - **PyHDL** — turns Python into a hardware description and verification language, providing hardware engineers with the power of the Python ecosystem. - ... --- ## Классификация параллельных процессоров 1. Таксономия Флинна (1979 год) 2. Классификация Дункана (1990 год) 3. CGRA Classification (2019) Liu, Leibo, et al. "A survey of coarse-grained reconfigurable architecture and design: Taxonomy, challenges, and applications." ACM Computing Surveys (CSUR) 52.6 (2019): 1-39. --- ### Таксономия Флинна
Классификация параллельных процессоров на основе: 1. количества потоков инструкций. 1. количества потоков данных. Достоинства: простая и понятная. Недостатки: 1. Не применима к не фон Неймановским архитектурам. 1. Перегруженность класса MIMD.

---- #### SISD (Single Instruction, Single Data)  1. Простой последовательный процессор. 1. Абсолютное большинство рассмотренных ранее процессоров. 1. Включая процессоры с низкоуровневым параллелизмом. ---- #### SIMD (Single Instruction, Multiple Data)   1. Одновременное выполнение несколькими процессорами одной инструкции (Lockstep execution). 1. Назначение: однообразная обработка множества наборов данных. 1. Пример: GPU, поиск блока для BitCoin, мат. моделирование. 1. Ключевое ограничение: операции ветвления. ---- #### SIMT (Single Instruction, Multiple Threads)

 
1. Расширение SIMD, позволяющее работать с оператором ветвления. 1. Широко применяется в современных GPU и GPGPU (CUDA). 1. Включает механизмы синхронизации потоков между собой для достижения lockstep execution. ---- #### MISD (Multiple Instruction, Single Data)  1. Один поток данных обрабатывается разными наборами инструкций. 1. Обычно выделяется для полноты классификации. 1. На практике — повышение надёжности работы систем. Защита от ошибок проектирования и алгоритмов. Параллельная разработка и эксплуатация решений задачи. ---- #### MIMD (Multiple Instruction, Multiple Data)  1. Множество процессоров автономно выполняют различные инструкции над различными данными. 1. Самый разнообразный класс процессоров по классификации Флинна. 1. Не выделяются подвиды, поэтому будут рассмотрены в контексте классификации Дункана. --- ## Классификация Дункана
Задачи: 1. Абстрагироваться от низкоуровневого параллелизма (конвейер, суперскаляр, VLIW). 1. Переиспользовать элементы таксономии Флинна от 1966. 1. Актуализировать и включить новинки на 1990 год. 1. Навести порядок в MIMD. -------------------- - Достоинства: относительная полнота. - Недостатки: сложность, "искусственность". - Новинки отмечены: `*`.
 [Duncan, Ralph, "A Survey of Parallel Computer Architectures", IEEE Computer. February 1990, pp. 5-16.](https://ieeexplore.ieee.org/document/44900)
---- ### Классификация Дункана. Уровень 1 1. **Синхронные архитектуры** Параллельные архитектуры с единым механизмом управления (глобальные часы, центральный блок управления и т.п.). **Различаются механизмами синхронизации**. 1. **MIMD архитектуры** Параллельные архитектуры, которые могут исполнять независимые потоки инструкций. Потоки инструкций исполняются автономно, требуется динамическая синхронизация. **Различаются структурой организации памяти**. 1. **MIMD парадигма** (MIMD paradigm architectures) Архитектура MIMD процессора определяется моделью вычислений (MoC). MoC определяет характер потоков данных, принципы взаимодействия и синхронизации. **Различаются MoC**. --- ### Синхронные архитектуры Класс процессорных архитектур, обладающих единым/централизованным/синхронным управлением, определяющим поведение всего процессора в целом. - Векторные архитектуры. - SIMD архитектуры: - Процессорные массивы. - Ассоциативные массивы. - Систолические массивы. - Совмещение памяти и вычислений`*`. ---- #### Sync. Векторные архитектуры
Скалярная величина
величина, которая может быть представлена числом (целочисленным или с плавающей точкой).
--------------------
Вектор
величина, представленная последовательностью скалярных величин.
-------------------- Векторные операции — операции, выполняемые на последовательностях данных.
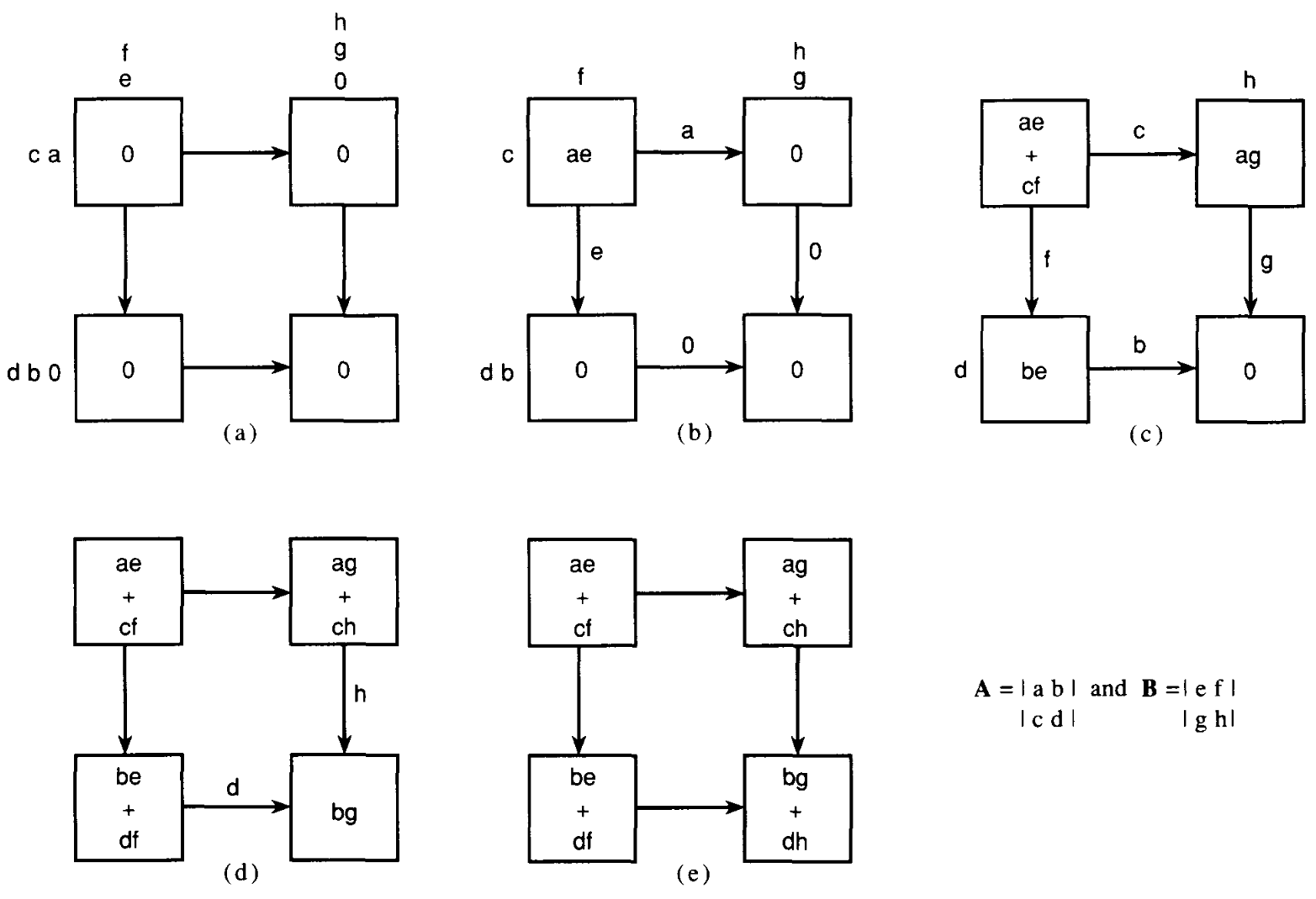
```c for (i = 0; i < 10; i++) c[i] = a[i] + b[i]; ``` ```asm move $10, count ; count := 10 loop: load r1, a load r2, b add r3, r1, r2 ; r3 := r1 + r2 store r3, c add a, a, $4 ; move on add b, b, $4 add c, c, $4 dec count ; decrement jnez count, loop ; loop back if count != 0 ``` ```asm ; v1, v2, v3 -- vector registers move $10, count ; count = 10 vload v1, a, count vload v2, b, count vadd v3, v1, v2 vstore v3, c, count ```
---- ##### Векторные архитектуры. Устройство  1. Сокращение количества обрабатываемых инструкций. 1. Конвейерное исполнение векторных операций. 1. Множество функциональных узлов (суперскалярность). ---- #### Sync. SIMD Архитектуры Single Instruction Multiple Data ##### SIMD. Процессорные массивы  Эквивалент SIMD в классификации Флинна. ---- ##### SIMD. Ассоциативный массив
(Content-Addressable
Parallel Processor, CAPP)  Позволяет быстро искать информацию в массивах данных. Используется в сетевых устройствах.
Процессор основанный на ассоциативной памяти (Content-addressable memory, CAM) 
---- #### Sync. Систолические архитектуры
Конвейерные мультипроцессоры: 1. данные ритмично поступают из памяти, 1. проходят через сеть процессоров, 1. и возвращаются в память. Синхронизация — через глобальные часы, такт вычислений (не путать с тактовым сигналом). Процессоры объединены локальными связями, и каждый цикл процессоры выполняют короткие неизменные операции.

---- ##### Sync. Систолические архитектуры. Пример  ---- ###### SIMD. Совмещение памяти и Вычислений `*`
Пример: перемножение матриц в нейронных вычислителях. $Out = In \times Parameters$. - параллелизм операций умножения (векторные операции); - минимизация числа передач данных от процессора (вторая матрица загружается 1 раз); - привычный интерфейс (работа с памятью).
 (результат 1.2 на след. слайде)
----  --- ### MIMD архитектура Ключевой вопрос — организация памяти: - разделяемая, - распределённая. Аналогия из современных веб приложений: - синхронизация через единую базу данных; - микросервисная архитектура. ---- #### MIMD. Разделяемая память
1. Координация совместной работы через общую память. 1. Ключевая проблема: координация доступа, согласование кешей. 1. Примеры подходов: - (a) шинное соединение; - (b) перекрестная шина 2x2; - (c) сеть на кристалле, запрос маршрутизируется от P к M. 1. Широко распространены, так как привычны и прозрачны для программистов.

---- #### MIMD. Распределённая память
1. Координация совместной работы через прямое взаимодействие процессоров. 1. Данные/сигналы явно передаются между процессорами (message passing). 1. Мотивация: обеспечить масштабируемость многопроцессорной архитектуры и доступ к локальным данным процессора.

---- ##### MIMD. Распределённая память. Топология Определяется в зависимости от характера потока данных в прикладной задаче.
1. **Кольцевая** топология + [хорды]. Мало процессоров, передача данных не доминирует. 1. **Ячеистая** / сетка. Соединены соседи + [диагональные] + [кольцевые]. Топологическое соответствие матричным алг. 1. **Дерево**. Алгоритмы поиска и сортировки, обработка изображений, потоковые и редукционные машины. 1. **Гиперкуб**. Коммуникационный диаметр $log_{2}N$. 1. **Реконфигурируемые**. Фиксируем сеть конфигурацией, а не маршрутом.

--- ### MIMD парадигма (paradigm architectures) Имеется в виду парадигма программирования или точнее — модель вычислений (MoC). - MIMD/SIMD - Потоковая архитектура (Dataflow) - Редукционная архитектура - Wavefront ---- #### MIMD/SIMD
1. Гибридные архитектуры, где управление MIMD (малые задачи) осуществляется в стиле SIMD (крупные задачи). 1. Отношение ведущий — ведомый (master — slave) может быть представлено деревом: - корень работает как SIMD и распределяет задания; - листья работают как MIMD с локальной памятью. 1. Аналогия: `fork/join`.

---- ##### MIMD/SIMD. Transport Triggered Architecture (TTA) Processor `*`  1. Запуск вычислений инициируется пересылкой данных, управляемой диспетчером. 1. Непосредственное выполнение инструкций — отсутствует. 1. Долгая обработка + быстрая пересылка $\rightarrow$ параллелизм. ---- #### Потоковая архитектура (Dataflow)
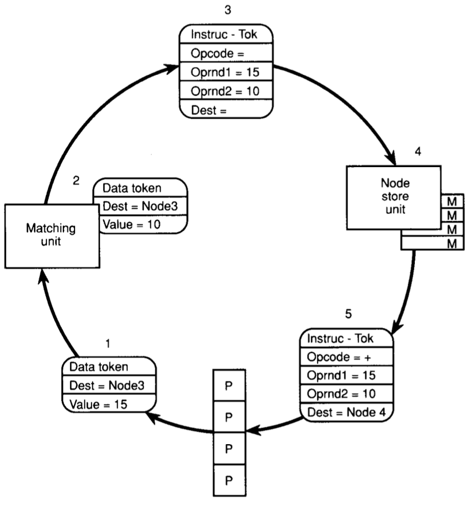
Потоковые архитектуры
возможность выполнения и исполнения инструкций определяется исключительно наличием входных аргументов для инструкций. Порядок выполнения инструкций непредсказуем.
-------------------- 1. Алгоритм представляется в виде графа вычислений. 1. Отсутствует память и канал доступа как "бутылочное горлышко". 1. Проблема — передача данных между узлами. 1. Аналогия: микросервисные архитектуры.
  (реконфигурируемая топология)
---- ##### Потоковая архитектура (Dataflow). Устройство
1. Распределённая память. Топология кольцо. 1. По кольцу посылаются токены (метка + значение). 1. Получатели пересылают токен дальше и сохраняют значение, если являются адресатом. 1. Если задача разблокируется (все необходимые токены получены) — запускается работа. 1. Результат работы отправляется токеном по кольцу.

---- #### Редукционная архитектура (Reduction)
Редукционные архитектуры (ориентированные на запрос)
инструкции разрешаются к выполнению, когда их результаты требуются в качестве операндов для уже разрешенных инструкций.
-------------------- 1. Разрабатывались для параллелизма и функционального программирования. 1. Выполнение: выборка инструкций, замена инструкции на её результат в графе вычислений. 1. Проблемы: ссылочная прозрачность, разворачивание вычислительного графа, нормальные/ленивые вычисления.

---- ##### Редукционная архитектура (Reduction). Устройство
 [An Architecture for Combinator Graph Reduction (TIGRE)](https://users.ece.cmu.edu/~koopman/tigre/index.html)

Notes: В аппаратуре встречается редко. Часто встречается в мире функционального программирования на уровне Run-Time/Вирт. машины. ----
#### Wavefront 1. Комбинация систолической архитектуры с асинхронным потоковым исполнением. 1. Управление происходит динамически, за счёт распространения сигнала по сети. 1. Синхронизация и режим работы выстраиваются динамически. 1. Проще в программировании. Лучше масштабируется. 1. Риски переполнения буферов в Run-Time.

--- ### Coarse-Grained Reconfigurable Architecture Выводы из классификаций Флинна и Дункана: 1. Огромное разнообразие подходов к построению процессора. 2. Противоречие между пространственными и временными вычислениями (Spatial & Temporal Computation). 3. Противоречие между универсальностью и эффективностью. Выделяется ниша: - Domain-Specific Flexibility ("Предметно-специально гибких"). - Сочетающих пространство и время. - Управляемых конфигурацией и данными (Configuration / Data-driven execution). Заполняется крупно-гранулярно реконфигурируемыми архитектурами — **CGRA**. ---- #### CGRA: Hybrid Spatial & Temporal Computation
CGRA архитектура определяет (снизу-вверх): 1. вычислительные блоки доступны и с какими интерфейсами (данные/управление); 1. коммуникацию между вычислительными блоками; 1. механика управления процессором; 1. механика планирования вычислительного процесса; 1. программы и программирование.
  1. Крайне разнообразны, не имеют проработанной теории. 1. Являются актуальным направлением в развитии процессоров.
---- #### CGRA Classification  ---- #### CGRA. Computation model  - **SСSD** — single configuration, single data - **SCMD** — single configuration, multiple data - **MCMD** — multiple configuration, multiple data ---- #### CGRA. Execution Model  ---- #### CGRA: Challenges & Trends 